2022年国家高新技术企业认定还有补贴吗?

阅读:391 2021-09-16 18:07:06

什么是国家高新技术企业认定?

  高新技术企业是指:在《国家重点支持的高新技术领域》内,持续进行研究开发与技术成果转化,形成企业核心自主知识产权,并以此为基础开展经营活动,在中国境内(不包括港、澳、台地区)注册的居民企业。


  《国家重点支持的高新技术领域》中规定的国家重点支持的八大高新技术领域包括:电子信息、生物与新医药、航空航天、新材料、高技术服、新能源与节能、资源与环境、先进制造与自动化。

 

快看看自家公司符合哪个领域吧!

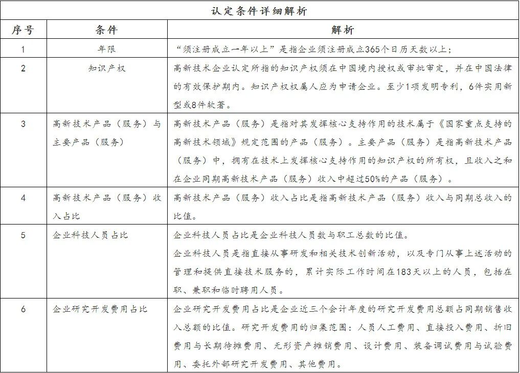
申请国家高新技术企业需要什么条件?

  (一)企业申请认定时须注册成立一年以上;


  (二)企业通过自主研发、受让、受赠、并购等方式,获得对其主要产品(服务)在技术上发挥核心支持作用的知识产权的所有权;


  (三)对企业主要产品(服务)发挥核心支持作用的技术属于《国家重点支持的高新技术领域》规定的范围;


  (四)企业从事研发和相关技术创新活动的科技人员占企业当年职工总数的比例不低于10%;


  (五)企业近三个会计年度(实际经营期不满三年的按实际经营时间计算,下同)的研究开发费用总额占同期销售收入总额的比例符合如下要求:

1. 最近一年销售收入小于5,000万元(含)的企业,比例不低于5%;

2. 最近一年销售收入在5,000万元至2亿元(含)的企业,比例不低于4%;

3. 最近一年销售收入在2亿元以上的企业,比例不低于3%。其中,企业在中国境内发生的研究开发费用总额占全部研究开发费用总额的比例不低于60%;


  (六)近一年高新技术产品(服务)收入占企业同期总收入的比例不低于60%;


  (七)企业创新能力评价应达到相应要求;


  (八)企业申请认定前一年内未发生重大安全、重大质量事故或严重环境违法行为。

图片

 

 

  高新技术企业认定的评分标准

企业创新能力主要从知识产权、科技成果转化能力、研究开发组织管理水平、企业成长性等四项指标进行评价。各级指标均按整数打分,满分为100分,综合得分达到70分以上(不含70分)为符合认定要求。四项指标分值结构详见下表:

图片

快来对着打分表自查一下贵司是否达到要求了,没有的赶紧开始着手准备啦!

 

国家高新技术企业认定有哪些好处?

  1、税收减免
 认定后的高新技术企业的企业所得税税率由原来的25%降为15%,相当于在原来基础上降低了40%。


  2、科研经费支持
企业获得国家高新企业认定证书后,可以直接获得地方政策奖励,最多可高达百万。高新技术企业认定证书将会是众多政策性如资金扶持等的一个基本门槛,也是企业上市的基本条件之一。


  3、国家级的资质认证硬招牌、提升企业品牌形象
  高新技术企业是一个难得的国家级的资质认证,对依靠科技立身的企业更是不可或缺的硬招牌,其品牌影响力仅次于中国驰名商标、国家免检产品。

相关文章
{{ v.title }}
{{ v.description||(cleanHtml(v.content)).substr(0,100)+'···' }}
你可能感兴趣
推荐阅读 更多>
推荐商标

{{ v.name }}

{{ v.cls }}类

立即购买 联系客服